Spectrum-совместимые компьютеры «Байт»,«Байт-01» и прочие раритеты

1 / 8 164

Преобразователь напряжения DC/DC из +5В в +12/-5В для питания КР580ВМ80

Для работы процессора КР580ВМ80 требуются три напряжения питания: +5В, +12В и -5В. Также для формирования сигналов Ф1 и Ф2 тактирования процессора требуется напряжение +12В. При этом неважно, на чем выполнена схема формирования тактовых импульсов - на микросхеме КР580ГФ24 или на мелкой логике - напряжение +12В требуется в любом случае.

Можно, конечно, изготовить блок питания, вырабатывающий все нужные напряжения. В случае трансформаторного блока питания потребуется силовой трансформатор с несколькими обмотками, отдельные стабилизаторы напряжения и т.д. А что делать, если достался сам компьютер на КР580ВМ80, а блока питания к нему нет, и если нет возможности найти такой блок питания? Зато в углу валяется источник питания на 5В. Его-то и можно приспособить для питания компьютера, если собрать к нему преобразователь напряжения для питания КР580ВМ80.

С моей точки зрения, хорошим вариантом преобразователя напряжения является реализация, сделанная в компьютере Орион-128. Достоинством схемы является простота изготовления и наладки, отсутствие дефицитных компонентов. В принципе почти всё, написанное в этой статье, можно найти по частям в журнале "Радио" в публикациях, посвящённых компьютеру "Орион-128", но я решил собрать всё воедино.

Схема преобразователя выглядит следующим образом:

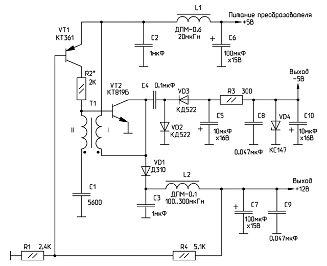
Преобразователь напряжения для КР580ВМ80 из компьютера Орион-128

По каналу +12В нагрузочная способность преобразователя порядка 100 мА, по каналу -5В - порядка 10мА, чего с лихвой хватает для питания КР580ВМ80 и КР580ГФ24.

Требования к деталям преобразователя

  • Основное требование к дросселю L1 - чтобы он был рассчитан на ток не менее 0,6А (ДПМ-0,6). В случае использования дросселя на 0,4А при работе преобразователя на дросселе было значительное падение напряжения +5В, из-за чего не удавалось "вытянуть" 12В. Желательно, чтобы индуктивность L1 была поменьше - не более 20 мкГн.
  • Диод VD1 - германиевый (для уменьшения падения напряжения на нём) высокочастотный импульсный Д310, Д311.
  • Транзистор VT1 - с любым буквенным индексом.
  • Транзистор VT2 - в идеале с максимально возможным коэффициентом передачи тока, например КТ819Б. На практике бывает, что даже некоторые экземпляры КТ819Б не хотят работать как следует из-за недостаточного коэффициента передачи тока. При этом преобразователь не удаётся настроить на выходное напряжение +12В (более подробно о процессе наладки преобразователя можно прочесть ниже). В этом случае может помочь замена на импортный аналог. Я менял КТ819 на транзистор TIP41C:
  • Транзистор TIP41C производства минского завода Транзистор

    Не забываем, что у транзистора TIP41C иное расположение выводов, чем у КТ819!

    Распиновка транзисторов КТ819 и TIP41C

  • Емкость конденсатора C4 может быть от 0,1 до 1 мкФ. Однако не забываем, что при увеличении емкости C4 увеличивается ток, протекающий через R3 и VD4, что увеличивает нагрузку на преобразователь и снижает его кпд. Также при больших значениях ёмкости C4 ток через VD4 вызывает его нагрев, что негативно сказывается на надёжности работы стабилитрона!
  • Трансформатор Т1
  • Основную сложность при изготовлении преобразователя представляет намотка трансформатора Т1. Требования таковы: трансформатор намотан на катушке, помещённой в броневой магнитопровод Б14 М1500НН2. Обмотка I имеет 30 витков провода ПЭЛ-0,2. Обмотка II имеет 15 витков провода ПЭЛ-0,2. Не следует применять провод меньшего диаметра, иначе возрастает риск "не вытянуть" напряжение +12В. Я использовал провод диаметром 0,22 мм. Не забываем, что при диаметре провода больше 0,25 мм катушка уже может не поместиться внутрь магнитопровода!

    По поводу броневого магнитопровода - я брал какие попадались под руку:

    Броневой магнитопровод

    В основном в дело шли отпаянные похожие трансформаторы с плат магнитофонов и т.п.

    Трансформатор на броневом магнитопроводе

    Внимание - если брать готовый трансформатор с аппаратуры, то половинки сердечника обычно склеены между собой. Не следует пытаться разъёдинить их механическим способой (отверткой) - феррит довольно хрупок, и сердечник скорее всего треснет и станет непригоден для дальнейшего использования. Мне помогал прогрев трансформатора строительным феном. При этом клей или лак, соединяющий чашки сердечника между собой, размягчается, и можно просто разъединить их руками в перчатках.

    Также не забываем, что скреплять между собой половинки сердечника при помощи винта, как на фотографии выше, нельзя - надо использовать клей или лак.


    Методика изготовления трансформатора

    Опишу процесс изготовления трансформатора для преобразователя. Таким методом я изготовил 5 трансформаторов.

    Для начала пришлось поискать в продаже броневые сердечники типоразмера Б14:

    Броневой магнитопровод Б14

    Мне достались сердечники без каркаса для катушки, поэтому для намотки катушек придётся немного постараться. Для начала необходимо подыскать круглую оправку диаметром не менее 6,5мм. В качестве оправки у меня идеально подошла старая телескопическая антенна от радиоприёмника - у одного из её звеньев оказался диаметр 6,7мм.

    Нам понадобятся нитки. Отрезаем четыре куска нитки примерно равной длины (милиметров по 100) и равномерно крепим их по поверхности оправки. Концы ниток фиксируем скотчем:

    Мотаем первую катушку (пусть это будет обмотка №1, где 30 витков провода). После намотки фиксируем концы провода ниткой (обматываем отдельной ниткой катушку несколько раз), чтобы катушка потом сама не размоталась.

    Поверх обмотки №1 мотаем обмотку №2, которая содержит 15 витков. При этом начинаем мотать так, чтобы концы проводов второй обмотки были диаметрально противоположны концам обмотки №1. Это необходимо для того, чтобы потом можно было пропустить концы каждой обмотки в свой паз в магнитопроводе. После намотки обмотки связываем её концы одной из ниток, которые мы крепили по поверхности оправки. Внимание - оставшиеся после завязывания узла концы нитки не обрезаем! Они нам понадобятся позже. Также советую как-нибудь отметить выводы этой катушки (например скрутить провода между собой), чтобы было ясно, что это обмотка №2, иначе потом мы никак не определим какие провода к какой обмотке относятся!

    Теперь, когда концы обмоток хоть немного скреплены, обвязываем всю катушку по очереди оставшимися тремя нитками. Концы ниток не обрезаем!

    Снимаем катушку с оправки - при этом получается такой вот страшный "осьминог":

    Завязанные узлы ниток держатся некрепко, поэтому каждой ниткой обматываем несколько раз катушку и тщательно затягиваем узлы. Теперь концы ниток можно обрезать, и мы получаем вполне приличную катушку:

    Катушку вкладываем в половинку сердечника (надеюсь теперь понятно для чего мы размещали концы каждой из обмоток в разные стороны):

    Склеиваем половинки сердечника клеем (у меня кроме клея ПВА ничего больше под рукой не было):

    На трансформаторе напротив выводов каждой обмотки можно маркером отметить номера обмоток, чтобы при дальнейшем монтаже быть понятно что и куда паять. Ранее мы скрутили провода обмотки №2 между собой, чтобы можно было отличить их от проводов обмотки №1. Теперь по скрученным проводам мы сразу узнаем где обмотка №2 и сделаем соответствующую пометку маркером :)

    Для быстрого приклеивания трансформатора на плату можно использовать двусторонний скотч:

    Готовый трансформатор клеим на плату преобразователя и распаиваем концы обмоток на свои места:

    Наладка преобразователя

    При наладке преобразователя надо нагрузить канал +12В резистором сопротивлением порядка 120 Ом для получения выходного тока 100 мА. Мощность резистора должна быть не менее 1 Вт. Канал -5В нужно нагрузить резистором сопротивлением 510 Ом и мощностью не менее 0,25 Вт. Вместо резистора R2 впаять подстроечный резистор сопротивлением 2-3 кОм, при этом движок резистора выкручиваем для получения максимального сопротивления. Включаем преобразователь и вращением движка подстроечного резистора обеспечиваем выходное напряжение в канале +12В в диапазоне от 11 до 12В. Можно точно не выставлять +12В, потому что вряд ли преобразователь будет загружен полностью, а при неполной нагрузке канала напряжение в нём будет больше, чем 12В.

    Затем измеряем напряжение в канале -5В. Оно должно быть порядка -4,5...-5,2В (величина напряжения определяется напряжением стабилизации стабилитрона VD7). После этого выключаем питание преобразователя, отпаиваем подстроечный резистор и измеряем его сопротивление. Подбираем постоянный резистор со схожим сопротивлением и впаиваем его на место R2. Наладка закончена.

    В случае неправильного включения обмоток трансформатора T1 (перепутаны местами начало и конец катушки) начинает сильно греться транзистор VT2 (КТ819). Собственно, это и служит признаком того, что надо поменять местами концы одной из обмоток (неважно какой обмотки).

    Если же регулировкой подстроечного резистора не удаётся добиться нужного выходного напряжения, то возможно плохо соединены между собой чашки трансформатора, или магнитная проницаемость феррита чашек сильно далека от требуемого значения 1500. В этом случае можно попробовать менять количество витков в обмотке I в большую или меньшую сторону. Мне такой радикальной меры принимать не приходилось.

    При работе преобразователя транзистор VT2 должен быть слегка тёплый.

    Преобразователь не имеет источника образцового напряжения, поэтому выходное напряжение в канале +12В зависит от входного напряжения +5В питания преобразователя. Также напряжение в канале +12В определяется сопротивлением резисторов R1 и R4 (на них собран делитель напряжения).

    Обращаю внимание, что без нагрузки в канале +12В может быть напряжение выше, чем требуемое, например 15В. Это нормально.

    Преобразователь в сборе:

    Самодельный преобразователь напряжения для КР580ВМ80 на макетке
    Самодельный преобразователь напряжения для КР580ВМ80 на макетке
    Он же, только собраный на печатной плате
    Он же, только собраный на печатной плате
    Самодельный преобразователь напряжения для КР580ВМ80 на макетке
    Он же, только собраный на печатной плате

    На практике один из собранных преобразователей был встроен в источник питания +5В, собраный в корпусе от источника питания "Электроника МС9011.02" для питания компьютера "Микроша":

    Самодельный источник питания для компьютера ″Микроша″
    Самодельный источник питания для компьютера ″Микроша″
    Самодельный источник питания для компьютера ″Микроша″

    Для преобразователя мной была разведена печатная плата размерами 57,5*37,5 мм. Особенность платы - я её не травил, а прорезал дорожки при помощи резака, сделанного из обломка ножовки, поэтому разводка платы имеет несколько непривычный вид.

    Скачать:
    Разводка печатной платы преобразователя, схема и расположение элементов на плате